配用电产品
一、MYS-9600系列型号及适用范围

二、保护系统组网图

三、产品详述
1) 采用高性能 32 位 MCU+DSP 构建,具备很强的数据处理能力以及灵活的通讯能力;
2) 装置采用加强型机箱以及宽温设计,满足工业抗震要求,满足-40℃~85℃的运输和存储以及-40℃~70℃的宽温工作环境要求;
3) 高标准电磁兼容性能,密闭机箱设计,满足装置下放安装的苛刻要求;
4) 装置配备完备的保护功能库,保护功能支持图形化逻辑可编程(PLC),支持用户按需随时随地定制保护功能方案,保护功能库支持在线可装载更新;
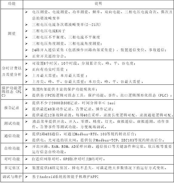
5) 装置集成三相多功能智能电表的全部功能,具有完备的高精度测量以及 0.5S 级计量功能,具备一年 4 个时区,每天 12 时段分时计费功能,满足企业用能成本的精细统计分析;同时装置具有高达 21 次谐波的谐波含量分析以及 K 因子,THD 等电能分析功能,装置配置有完备的需量分析功能;
6) 装置配置基于逻辑可编程的电动底盘车、电动地刀的控制功能,支持电动底盘车、电动地刀的就地、远方控制;
7) 完备的诊断维护功能:通过监视开关分合闸线圈电流,分合闸次数,分合闸时间等参数,实现对断路器运行状况实时预警报告;
8) 装置可选配 1~3 路弧光保护,支持弧光保护组网;
9) 装置可选配开关柜关键点测温模块,测温模块采用无线无源技术,支持最多 12 路-60℃~+240℃精度±1℃的测温点;
10) 装置配置开关柜温湿度控制系统,支持用户逻辑可编程温湿度控制功能;
11) 配置基于 Android 系统的智能手机维护 APP,可通过手机方便查看、设置装置信息,方便运行维护,在智能手机连接、操作装置时需进行严格认证,保证运行维护安全;
12) 装置具备软件对时和硬件对时功能,能够自适应网络对时、GPS 脉冲对时及 B 码对时;
13) 完善的软硬件自检功能和免调节电路设计,安装调试更简单;
14) 大容量的存储空间,通过装置液晶 mmi 可查看最新的 40 条动作报告、40 条告警报告、40 条操作记录以及 12 条故障录波,通过维护工具软件可以调取最多 2000 条动作报告、告警报告;
15) 装置提供 16 组定值区,掉电不丢失,可满足绝大多数情况下的运行方式变化;
16)装置通讯规约支持MODBUS、IEC 61850、IEC60870-103/104标准通讯协议;
17) 装置可选配无线 4G、WiFi 通讯模块,可与云智能运维平台无缝衔接。装置采用国密硬件加密芯片,保证无线通讯的安全可靠。
18) 装置自带操作箱功能,跳闸模块提供断路器位置监视、跳合闸保持及防跳等功能。跳合闸保持电流在 0.5~4A 范围内自适应,不需要更改回路的电气参数。根据用户的技术要求,也可取消本模块中的跳合闸操作回路;同时该系列装置提供交流操作选配方案,供交流使用场合使用。
基本功能:
选配功能:

保护功能配置:
